- 索 引 号: 014001303/2022-00943 分 类: 政策文件
- 发布机构: 江苏省发展改革委 发文日期: 2022-07-16
- 名 称: 江苏省加强信用信息共享应用促进中小微企业融资若干措施 主 题:
- 文 号: 主 题 词:
- 内容概述:
- 时 效:
江苏省加强信用信息共享应用促进中小微企业融资若干措施
点击查看:《江苏省加强信用信息共享应用促进中小微企业融资若干措施》星空体育直播app
省政府办公厅关于印发江苏省加强信用信息共享应用促进中小微企业融资若干措施的通知
(苏政办发〔2022〕59号)
各市、县(市、区)人民政府,省各委办厅局,省各直属单位:
《江苏省加强信用信息共享应用促进中小微企业融资若干措施》已经省人民政府同意,现印发给你们,请认真贯彻实施。
江苏省人民政府办公厅
2022年7月16日
江苏省加强信用信息共享应用促进中小微企业融资若干措施
为有效破解银企信息不对称,提升金融机构、地方金融组织服务中小微企业融资效率,力争用三年左右时间,实现融资信用服务平台实名注册中小微企业达到150万户,平台普惠贷款余额超过4000亿元,占全省普惠型小微企业贷款余额比重、信用贷款余额占比达到20%以上,推动中小微企业融资可得性、便利度明显提高,信用贷款持续提升,根据《国务院办公厅关于印发加强信用信息共享应用促进中小微企业融资实施方案的通知》(国办发〔2021〕52号),提出如下工作措施。
一、建立健全融资信用服务平台
1.建设全国中小企业融资综合信用服务平台江苏省级节点。依托省信用信息共享平台,构建省中小微企业融资信用服务数据库,开发融资信用信息服务、应用成效管理和融资信用服务平台对接管理等功能,加强信用信息归集、整合、共享,优化应用服务。(责任单位:省发展改革委、省市场监管局、省公共信用信息中心)
2.推进省融资信用服务平台建设。落实《江苏省优化营商环境条例》《江苏省地方金融条例》规定,依托省综合金融服务平台和省级企业征信服务平台,建设省融资信用服务平台。聚焦接入机构业务需要,建立中小微企业信用评价指标体系,对平台注册的中小微企业开展信用评价,供接入机构使用,为金融产品开发、贷前贷中贷后信用管理等提供便利。突出省融资信用服务平台主渠道作用,扩大省融资信用服务平台服务范围,提升服务水平,带动引领其他融资信用服务平台规范有序发展。(责任单位:省发展改革委、省地方金融监管局、人民银行南京分行、江苏银保监局、省联合征信有限公司)
3.促进融资信用服务平台规范发展。各设区市人民政府要结合实际,充分利用现有信用信息共享平台、征信平台和综合金融服务平台,统筹建设融资信用服务平台。融资信用服务平台要落实信用信息分级分类管理、授权管理和平台服务等规范要求,强化对接入机构信用信息服务,建立完备的信息安全管理制度,强化信息安全风险监测、预警、处置能力。省融资信用服务平台已覆盖的设区市原则上不再新建融资信用服务平台。(责任单位:各设区市人民政府)
4.加强融资信用服务平台对接。推动融资信用服务平台规范对接省级节点,实现与全国中小企业融资综合信用服务平台互联共享。制定符合国家标准规范的融资信用服务平台接入管理、授权管理等制度,按照国家要求做好融资信用服务平台安全评估、授权评估等接入审查工作,加强监督,实行“有进有出”动态管理。推动融资信用服务平台做好企业授权工作并开展信用信息共享应用相关业务。(责任单位:省发展改革委、省地方金融监管局、人民银行南京分行、江苏银保监局、省公共信用信息中心,各设区市人民政府)
二、推进信用信息共享应用
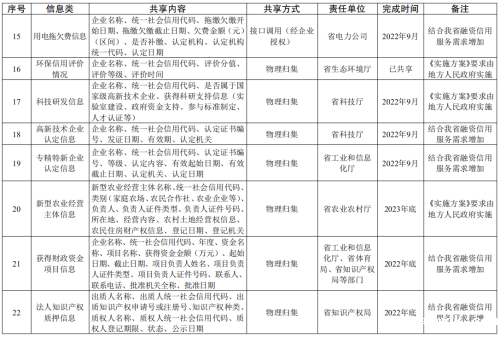
5.实施信用信息清单管理。立足我省中小微企业融资信用服务工作实际,在国家信用信息共享清单的基础上,编制我省信用信息共享清单,明确信用信息共享内容、方式、责任部门和完成时限等要求,根据工作实际实施动态调整。在企业充分知晓、明确同意、主动授权的基础上探索开展部分经营类信息(不涉及商业秘密)共享,确保企业信息安全。(责任单位:省发展改革委、省工业和信息化厅、省市场监管局、省地方金融监管局、省税务局、人民银行南京分行、江苏银保监局、省公共信用信息中心等省相关部门)
6.压实信用信息共享责任。各有关部门和单位、各地区按照国家和省信用信息共享清单,通过省公共数据平台向省级节点及时、准确、完整、安全共享相关信息。(责任单位:省法院、省科技厅、省人力资源社会保障厅、省自然资源厅、省生态环境厅、省住房城乡建设厅、省农业农村厅、省政务办、省市场监管局、省知识产权局、省税务局、人民银行南京分行、江苏银保监局等省相关部门,省电力公司,市县负责水、燃气等公共事业缴费的公共企事业单位,各设区市人民政府)
7.提升信用信息共享质效。发挥省级节点作用,充分共享国家层面“总对总”对接数据,推进与省公共数据平台、国家企业信用信息公示系统(江苏)、部门信息管理系统、地方征信平台等互联共享,强化信用信息资源整合,不断提升信息准确性、完整性、时效性。在依法依规、确保信息安全的前提下,省级节点加强与融资信用服务平台信息共享,为中小微企业融资提供公益性信用信息支撑。(责任单位:省发展改革委、省政务办、省市场监管局、人民银行南京分行、省公共信用信息中心等省相关部门,各设区市人民政府)
8.推广基础性信用信息应用。融资信用服务平台向接入机构提供公开信用信息的查询,按照区域、行业等维度向接入机构批量推送信用信息。经企业授权,在“信用江苏”网站通过“苏信码”展示融资信用服务平台对企业信用评价结果。在依法合规的前提下,引入企业征信机构参与融资信用服务平台建设和运营。(责任单位:省发展改革委、省地方金融监管局、人民银行南京分行、省公共信用信息中心,各设区市人民政府)
三、优化信用信息服务
9.完善信用评价和风险监测体系。出台企业信用评价指引,融资信用服务平台按照指引对平台注册企业开展基础性信用评价,供接入机构参考使用。引导融资信用服务平台与接入机构合作,针对不同规模、行业、业态、融资对象、融资需求等融资服务场景,充分挖掘信用信息价值,开展针对性个性化信用评价,提升金融机构对中小微企业信用状况的识别能力。出台获得贷款企业风险研判指引,融资信用服务平台加强对获贷企业信用状况的动态监测,分析研判风险,及时推送接入机构参考。(责任单位:省发展改革委、省地方金融监管局、人民银行南京分行、江苏银保监局、省公共信用信息中心、省联合征信有限公司,各设区市人民政府)
10.引导金融机构应用信用信息。鼓励金融机构将企业信用作为风控体系重要参考因素,将企业信用信息和信用评价结果应用于业务审核、管理,降低金融机构对传统抵质押物的依赖,增强客户识别能力和信贷投放能力,提高信用贷款和首贷比重。鼓励金融机构根据融资信用服务平台推送的风险研判信息,加强风险管控,优化融资产品,提升银企对接精准度。金融机构要将融资成效、获得贷款企业履约情况等共享至融资信用服务平台,反馈至省级节点。(责任单位:省地方金融监管局、江苏银保监局、人民银行南京分行)
11.探索建立金融纠纷高效处置机制。支持融资信用服务平台结合金融案件诉讼、仲裁流程及特点,开发实现中小微企业贷款“线上公证”“线上仲裁”机制的相关功能,积极探索金融数据直达线上诉讼、仲裁接口,高效处置金融纠纷。依法依规对认定的恶意逃废债等行为开展失信惩戒。积极运用区块链赋强公证,协助金融机构风险处置前置,高效服务中小微企业。(责任单位:省法院、省发展改革委、省司法厅、省地方金融监管局、江苏银保监局等省相关部门)
四、建立长效规范管理机制
12.加强授权管理。省级节点加强企业信用信息授权统一管理,对融资信用服务平台注册企业信息授权情况进行监管。按照授权管理规范要求制定授权书文本,满足信息提供部门和单位对信息共享应用的授权管理要求。融资信用服务平台要完善平台注册企业身份认证和授权动态管理功能。(责任单位:省发展改革委、省公共信用信息中心等省相关部门,各设区市人民政府)
13.加强信用信息安全管理。省级节点、融资信用服务平台和接入机构要制定符合国家规范要求的安全管理制度。省级节点要加强对融资信用服务平台安全评估和日常监测管理,实现信息来源可溯、去向可查。融资信用服务平台对接入机构信息使用情况进行安全管理,保证信息合规共享应用。接入机构要加强内部管理,完善信息使用安全管理机制,严格遵守国家和省信息安全管理要求。(责任单位:省发展改革委、省地方金融监管局、人民银行南京分行、江苏银保监局、省公共信用信息中心等省相关部门,各设区市人民政府)
14.切实保障信用主体权益。严格执行授权制度,未经企业授权,省级节点不得向融资信用服务平台提供企业非公开信用信息,融资信用服务平台不得向接入机构提供企业非公开信用信息原始明细数据。融资信用服务平台要为注册企业免费提供其自身信用信息查询服务。融资信用服务平台和接入机构要畅通信用信息异议申诉渠道,2个工作日内将企业提出的异议申诉转交省级节点,配合做好异议处理和信息更新。引导企业进行信用修复。(责任单位:省发展改革委、省地方金融监管局、人民银行南京分行、江苏银保监局、省公共信用信息中心等省相关部门,各设区市人民政府)
15.加强信用信息应用监管。加强对融资信用服务平台、接入机构的监管,严肃查处非法获取、传播、泄露、出售信息等行为,严肃查处融资信用服务平台未经脱敏处理或未经信用主体授权对外提供涉及商业秘密或个人隐私信息等行为,严肃查处接入机构将获取的信用信息用于提供融资支持以外的活动等行为。造成信用主体合法权益损害的,依法承担民事责任;构成犯罪的,依法追究刑事责任。(责任单位:省发展改革委、省公安厅、省市场监管局、省地方金融监管局、人民银行南京分行、江苏银保监局等省相关部门,各设区市人民政府)
五、加大协调推进力度
16.加强组织协调。在省社会信用体系建设领导小组领导下,省发展改革委、省工业和信息化厅、省政务办、省地方金融监管局、人民银行南京分行、江苏银保监局要会同省相关部门和单位建立健全我省信用信息共享应用促进中小微企业融资工作协调机制,推动相关信息共享,定期通报工作成效,协调解决工作中遇到的问题。(责任单位:省发展改革委、省工业和信息化厅、省政务办、省地方金融监管局、人民银行南京分行、江苏银保监局等省相关部门)
17.强化政策支持。建立信贷风险分担机制,持续推广“小微贷”“苏科贷”“苏信贷”“苏农贷”“苏服贷”等普惠金融发展风险补偿基金相关产品,鼓励各地结合实际出台中小微企业信用贷款风险分担政策措施。充分发挥融资担保业务降费补贴、省融资担保代偿补偿资金池等政策作用,强化政府性融资担保体系建设,增强政府性融资担保机构增信能力。(责任单位:省科技厅、省工业和信息化厅、省财政厅、省农业农村厅、省地方金融监管局等省相关部门,各设区市人民政府)
18.开展推介活动。持续开展中小微企业融资信用服务推广活动,引导金融机构入驻融资信用服务平台。深入产业园区、科创园区等中小微企业聚集区开展融资信用服务平台推介和银企对接活动,引导企业在融资信用服务平台实名注册。举办“金融知识普及月”“信用记录关爱日”等主题活动,宣传推广信用信息共享促进中小微企业融资典型做法。(责任单位:省发展改革委、省工业和信息化厅、省政务办、省地方金融监管局、人民银行南京分行、江苏银保监局,各设区市人民政府)
19.开展示范创建。按照国家有关部署,制定出台我省支持中小微企业融资服务示范创建办法,组织各地区、融资信用服务平台和金融机构争创示范,及时总结推广示范经验和创新做法。(责任单位:省发展改革委、省工业和信息化厅、省政务办、省地方金融监管局、人民银行南京分行、江苏银保监局等省相关部门,各设区市人民政府)
20.加强监测通报。开展融资信用服务平台和接入机构服务中小微企业融资成效监测,定期通报各地各部门信用信息归集共享和融资信用服务平台实名注册企业、融资规模、信用贷款余额等情况,对工作力度大、成效明显的部门和地区工作经验予以推广。(责任单位:省发展改革委、省工业和信息化厅、省政务办、省地方金融监管局、人民银行南京分行、江苏银保监局等省相关部门)
附件:江苏省信用信息共享清单





