- 索 引 号: 014001303/2021-00378 分 类: 规划信息
- 发布机构: 江苏省发展改革委 发文日期: 2021-09-06
- 名 称: 江苏省“十四五”粮食流通和物资储备发展规划 主 题:
- 文 号: 苏政办发〔2021〕65号 主 题 词:
- 内容概述:
- 时 效:
江苏省“十四五”粮食流通和物资储备发展规划
省政府办公厅关于印发江苏省“十四五”粮食流通和物资储备发展规划的通知
(苏政办发〔2021〕65号)
各市、县(市、区)人民政府,省各委办厅局,省各直属单位:
《江苏省“十四五”粮食流通和物资储备发展规划》已经省人民政府同意,现印发给你们,请认真组织实施。
2021年9月6日
江苏省“十四五”粮食流通和物资储备发展规划
仓廪实、天下安。粮食流通和物资储备在构建新发展格局、促进经济社会高质量可持续发展、维护国家安全稳定大局方面的作用日益凸显。粮食流通涵盖粮食收购、销售、储存、运输、加工、进出口等经营活动,是现代流通体系建设的重要内容。物资储备是有效应对突发事件、防范重大风险的物质基础。“十四五”时期,是江苏深入贯彻党的十九大和十九届二中、三中、四中、五中全会精神,全面落实习近平新时代中国特色社会主义思想特别是习近平总书记对江苏工作的重要指示精神、深入践行“争当表率、争做示范、走在前列”新使命新要求的重要时期,是开启全面建设社会主义现代化新征程、奋力谱写“强富美高”新篇章的关键阶段。为全面构建更高层次、更高质量、更有效率、更可持续的粮食流通和物资储备安全保障体系,立足江苏粮食安全处于巩固期,粮食产业处于跃升期,物资储备处于提升期的阶段实际,根据《国家粮食安全中长期规划纲要(2021—2035)》《“十四五”粮食产业高质量发展规划》和《江苏省国民经济和社会发展第十四个五年规划和二〇三五年远景目标纲要》等,制定本规划。
一、发展基础与面临形势
(一)发展基础。
“十三五”时期,我省牢牢把握习近平总书记关于粮食安全的重要论述,紧紧围绕党中央、国务院决策部署,全面落实粮食安全省长责任制,聚焦聚力高质量发展,加快推进粮食产业转型升级,不断强化产购储加销协同保障,健全完善物资储备体系,持续深化粮食流通和物资储备体制机制改革,全面提升粮食流通和物资储备安全保障能力。
粮食安全责任压紧压实。“十三五”时期,认真贯彻落实总体国家安全观和国家粮食安全战略,全面压紧压实粮食安全省长责任制,有效形成省市县三级分级负责、齐抓共管的工作格局。连续四年在粮食安全省长责任制国家考核中获得“优秀”,2020年江苏名列全国第一。守牢粮食安全底线,粮食产量连续五年稳定在3500万吨以上,粮食生产大省地位稳固,是全国十三个主产省之一。
基础设施建设不断完善。“十三五”时期,全省新建粮食仓容672万吨,2020年末全省完好仓容达到4192万吨,其中,地方国有和国有控股粮食企业完好仓容达到2519万吨,储粮新技术应用仓容占比提高到73%。建成32个粮食物流产业园区,其中17个被认定“省级粮食物流产业园”,园区综合竞争力日益提升,形成了一批集粮食收储、加工、贸易、产后服务等功能于一体的粮食物流产业园。推进建设220个粮食产后服务中心,建成89个质检机构。
粮食产业竞争力持续领先。“十三五”末,我省粮食产业经济总量位居全国第二。2020年全省粮油加工业销售收入达3040亿元,同比增长24%。其中,粮油机械制造企业产值达112.2亿元,稳居全国第一,油脂加工、小麦粉和大米加工量名列前茅。我省拥有与粮食相关的国家级研发中心6家、国家级农业产业化龙头企业24家,12家企业入选“中国百佳粮油企业”,位居全国第一。创建“水韵苏米”省域公用品牌,发布全国首个全产业链标准,认定50家核心企业,获得首届国际稻米博览会区域品牌金奖。
稳价保供能力明显增强。“十三五”时期,全省粮食市场供应充足价格稳定。累计收购夏秋粮9940万吨,同比增长21%。最低收购价收购粮食2260万吨,年均优质优价收购稻麦500万吨以上。5年累计销售政策性粮食1655万吨,有效化解仓容矛盾。粮食流通量位居全国前列,稻麦口粮自给有余,每年销往省外稻麦1250万吨以上、省外购进玉米逾580万吨。年均进口大豆1500万吨以上,占全国进口的五分之一,是主要的国际粮食资源流入通道。探索建立长三角粮食流通和物资储备一体化合作机制,共同打造联合保供基地,提高城市群协同应对突发事件能力。
储备体制机制运转顺畅。深化储备体制机制改革,充实地方原粮和应急成品粮储备,全省地方粮食储备365万吨,油脂储备5.7万吨,成品粮应急储备13.65万吨,成品油储备2.7万吨,落实2321家粮食应急供应网点、381家应急加工企业、81家配送中心、123家应急储运企业。顺利完成物资储备机构改革,初步形成职能部门有序分工、通用物资储备与专用物资储备有效协同的物资储备管理体制机制。截至2020年底,全省建成救灾物资储备库64个,面积约5万平方米,储备有被服类、安置类、装具类、装备类4大类约100余种应急救灾物资。应急保障体系更加完善,统筹推进应急物资储备,新冠肺炎疫情期间,全省累计调拨应急救援物资逾2亿只(件、套),对参与保供的粮油企业补助近4000万元,为夺取疫情防控和经济社会发展双胜利作出了积极贡献。
现代化治理水平显著提高。粮食立法全国领先,出台《江苏省粮食流通条例》《江苏省地方政府储备粮管理办法》。健全粮食流通管理制度,加强粮食行政执法体系、诚信体系建设,推广“双随机”检查机制。江苏粮食智慧云平台投入运行,研发推广“满意苏粮”APP,信息化建设走在全国前列。建设130个智能化粮库,政策性粮食收储库点“一卡通”覆盖率达80%以上。推动建立规模达10.2亿元的粮食共同担保基金。
总体上看,“十三五”时期,全省粮食流通和物资储备工作有了长足发展,但是与新时代新征程发展要求和人民美好生活需要相比仍存在差距,发展不平衡、不充分、不匹配问题依然突出,主要体现在:粮食消费需求刚性增长,稳产增产和调控难度进一步加大,品种结构矛盾依然比较突出;粮食供应链不够顺畅,产购储加销衔接融合不够,粮食流通的效率效能还需提升,粮食产业竞争力有待进一步提高;各类风险防控和物资保障任务繁重,应急保障能力还相对较弱,仓储物流设施、应急物资储备设施现代化水平亟待提升;粮食物资队伍建设相对滞后,人才、科技和数字化支撑不足,治理体系和治理能力现代化有待进一步提高。
(二)面临形势。
全球粮食安全与发展发生新变化。当今世界正经历百年未有之大变局,新冠肺炎疫情影响广泛深远,逆全球化趋势加剧,单边主义、保护主义抬头,世界进入动荡变革期。在人口增长、极端天气和国际游资炒作下,国际粮食市场波动加剧,稳定产业链供应链存在不确定风险,全球粮食安全形势面临新挑战。我国粮食市场和国际市场的联结程度日趋紧密,国际风险向国内传导的可能性和程度明显增加,迫切需要增强粮食产业链供应链韧性。此外,新冠肺炎疫情不断蔓延,全球公共卫生医疗物资紧张,对政府应急管理能力也提出新的更高要求。
我国粮食安全与发展确立新方向。粮食紧平衡将是我国粮食安全的长期态势。面对需求增长、资源约束、结构性矛盾和应对风险等多重压力,党中央确立了“谷物基本自给,口粮绝对安全”的新国家粮食安全观,提出了“以我为主、立足国内、确保产能、适度进口、科技支撑”的国家粮食安全战略,切实端牢14亿中国人的饭碗,走出一条中国特色粮食安全之路。立足新发展阶段,贯彻新发展理念,构建新发展格局,认真落实总体国家安全观和国家粮食安全战略、乡村振兴战略,守牢安全发展底线,要坚持科学规划引领,防风险保稳定,强弱项补短板,切实保障粮食安全,加快补齐物资储备短板,增强公共安全保障能力,促进经济社会持续健康发展。
江苏粮食安全与发展肩负新使命。习近平总书记赋予江苏“争当表率、争做示范、走在前列”新使命新要求,为我省粮食流通和物资储备工作指明了前进方向,注入了强大动力。江苏作为全国粮食生产大省、流通大省和消费大省,要善于在危机中育先机、于变局中开新局,以工作的确定性应对外部环境的不确定性,牢牢把住粮食流通和物资储备应急保障主动权,开创粮食和物资储备新局面。要进一步提升产能,稳定粮食产量,畅通流通环节,在确保省内有效供给的同时,加强区域间合作,提升协同保供能力。要发挥通江达海、沟通东西的区位优势,集聚国际国内粮食资源,延伸粮食产业链,提升价值链,打造供应链。要满足我省人口自然增长带来的需求总量刚性增加和人民群众由“吃得饱”向“吃得好”“吃得健康”转变,优化仓储物流设施布局,推进“五优联动”,增加优质粮食保障供应能力。要统筹发展和安全,补齐物资储备短板,加快物资储备安全保障体系建设。要深入实施科技和人才提升行动,为我省粮食流通和物资储备提供动力支撑。
二、总体要求
(一)指导思想。
以习近平新时代中国特色社会主义思想为指导,全面贯彻党的十九大和十九届二中、三中、四中、五中全会精神,认真落实习近平总书记对江苏工作的重要指示要求,深入践行“争当表率、争做示范、走在前列”新使命新要求,立足新发展阶段,贯彻新发展理念,构建新发展格局,坚持以高质量发展为主题,以深化供给侧结构性改革为主线,以改革创新为根本动力,以满足人民群众对美好生活需要为根本目的,全面落实总体国家安全观、国家粮食安全战略和乡村振兴战略,统筹发展和安全,深入实施“藏粮于地、藏粮于技”战略,完善粮食产购储加销体系,推动延伸粮食产业链、提升价值链、打造供应链“三链协同”,促进优粮优产、优购、优储、优加、优销“五优联动”,加快构建更高层次、更高质量、更有效率、更可持续的粮食流通和物资储备安全保障体系,为“强富美高”新江苏建设,开启全面建设社会主义现代化新征程提供坚实保障。
(二)基本原则。
政府有为、市场有效。加强政府宏观调控、制度供给和监管服务,强化国企责任担当,维护粮食市场秩序,营造良好发展环境。充分发挥市场在资源配置中的决定性作用,遵循市场经济规律,激发市场主体活力,提升粮食流通和物资储备效率效能。
底线思维、安全自主。守住粮食安全和物资储备安全保障底线,确保产业链供应链安全稳定,牢牢掌握粮食安全主动权。坚持量质并举,精准施策,提高收储调控能力,实施优质粮食保障供应工程,着力提高现代流通效率、增加优质粮食供给、提升核心竞争力。
创新驱动、绿色集约。坚持创新驱动和科技支撑,加大数字粮食建设,推进粮食产业结构调整和转型升级,推动发展粮食流通和物资储备新技术、新模式、新业态,持续增强发展新动能。积极推进绿色生产、储存、加工、消费,有效促进节粮减损,加快建设爱粮节粮型社会。
内外统筹、开放合作。统筹国内国际两个大局、两个市场、两种资源,以满足国内需求为基点,畅通国内国际循环,形成需求牵引供给、供给创造需求的动态平衡。建立跨区域的粮食流通和物资储备协同保障机制,推动构建粮食流通和物资储备安全保障新格局。
(三)发展目标。
到2025年,基本建成布局合理、设施完备、智慧高效、协同融合、绿色安全、保障有力的粮食流通和物资储备体系。
粮食收储调控高层次。政策性收购与市场化收购协调联动的粮食收储体制顺畅运行,产销衔接网络进一步完善,形成全省粮食交易市场体系,构建江苏“123粮食安全供应圈”(主要城市“1小时生活配送圈”“2小时加工供应圈”“3小时粮源保障圈”)。粮食购销活力进一步增强,保障市场供需动态平衡,地方储备规模落实率100%。储备与应急保障能力显著提升,粮食安全水平和调控能力进一步提高。
粮食仓储物流高效能。沿海、沿江、沿运河、沿东陇海线粮食物流通道能力进一步增强,仓储物流设施结构和布局更加优化,物流园区和高标准仓库建设进一步推进,绿色储粮生态化、设施设备现代化、仓储管理精准化、物流网络智慧化水平显著提升。全省完好仓容达到4200万吨,其中,地方国有及国有控股粮食企业完好仓容达到2800万吨。
粮食产业发展高质量。优质粮食保障供应工程深入实施,产业园区集聚辐射能力明显提升,国际合作深度和广度不断扩大,粮食产业运行质量和核心竞争力大幅提升。全省粮油加工业销售收入达到4000亿元,粮油优质品率提高30%以上,粮食加工转化率达到90%,建成全国千亿级油脂加工物流中心,世界级粮食机械装备研发制造基地,主营业务收入10亿元以上企业数量达到55个。
物资储备保障高标准。物资储备职能定位更加明晰,全省资源统筹整合能力显著增强,储备调配机制进一步完善,建成省级应急物资储备管理云平台。品种规模、结构布局更加优化,物资储备基础设施设备互联成网,多元储备、网络化协同模式进一步形成。
综合应急保障高效率。统筹构建粮食和物资储备应急保障体系,分级管理、协同联动的一体化协调机制进一步健全。建成省级粮食和物资储备应急保障基地及一批市县级应急保障中心,一体化应急保障能力明显提升。加强基础设施和物流网络建设,粮食流通和物资储备应急保障供应链更加稳固。
行业科技创新高能级。加快科技创新平台建设,科技成果转化力度进一步加大。推进信息技术运用,“数字粮储”水平进一步提升。加强人才队伍建设,行业队伍素质明显改善。全省行业科技水平、信息化应用、队伍素质在全国领先。
(四)发展布局。
统筹安全与发展,顺应双循环新发展格局下国家粮食安全布局、产业经济发展需求和物资储备重构发展态势,抢抓“一带一路”建设、长江经济带发展和长三角区域一体化多重国家战略叠加机遇,固根基、扬优势、补短板、强弱项。着重优化以下三个方面的发展布局:一是优化粮食仓储物流布局,加快构建全省“通道+枢纽+节点”多层级一体化物流体系,推进苏州、盐城、泰州、连云港等国家级粮食物流枢纽和35个粮食物流节点(产业园)建设,形成与生产和流通诸多要素协同匹配的仓储设施布局;二是优化粮食产业经济布局,依托粮食主产区、城市群和“三横三纵”粮食物流通道,重点推进沿江、沿海、沿运河、沿东陇海产业园区发展,形成一批粮食收储、粮油加工、饲料加工、粮机制造等产业集群;三是优化物资储备设施布局,加快构建省市县纵向衔接、横向互通的三级物资储备网络,纵向形成“省—市—县(市)—乡(镇、社区)”的通用性仓储网络,横向依托省级专业部门,建设和布局一批专业物资仓储设施和专业救援中心。
三、构建高层次粮食收储调控体系
筑牢粮食供给保障基础,完善粮食供应保障网络,深化区域产销衔接,拓展利用国际粮食资源,提高收储调控能力,推进粮食收储体制改革,落实地方政府储备规模,构建高层次的收储调控体系。
(一)夯实粮食安全供给基础。
稳步提升粮食生产保障能力。牢牢把握粮食安全主动权。严守耕地保护红线,全面落实永久基本农田特殊保护制度,坚决遏制耕地“非农化”、防止“非粮化”。深入实施“藏粮于地、藏粮于技”战略,加快高标准农田建设。到2025年,全省粮食播种面积稳定在8000万亩以上,建设提升高标准农田1500万亩。稳步提升粮食综合生产能力,建强粮食生产功能区和重要农产品生产保护区,大力发展紧缺和优质粮食生产,开展种源“卡脖子”技术攻关,推进粮食面源污染防治。到2025年,确保粮食产量3700万吨以上。推动粮食规模化经营,提高种植现代化水平。鼓励国有粮食购销企业、农业产业化龙头企业与新兴粮食生产主体组成联合体,提高粮食生产组织化程度。
大力推进优质粮源基地建设。深入实施优质粮食保障供应工程,推动优质品种规模生产和订单种植,建设“苏”字品牌核心生产基地,提升优质粮食供应能力。依托示范县(市、区)、特色园区、加工基地、龙头企业等载体,培育一批优质粮源基地。加强苏北、苏中粮食基地建设,持续推进苏北地区建设优质稻谷、中强筋小麦生产基地,大力推动苏中沿江及里下河地区建设优质稻谷、专用小麦、双低油菜、食用大豆生产基地,稳定苏南和西部丘陵地区优质稻谷生产。
(二)提高粮食供给保障水平。
提升省内粮食协同保障效率。建立健全省内粮食产销合作机制,推进产区和销区加快发展订单基地、异地储备等合作模式。打造全省“123粮食安全供应圈”,提升省内粮食协同保障效率。依托重点粮食加工企业、应急供应网点、粮食配送中心,打造主要城市“1小时生活配送圈”,确保主要城市口粮供应1小时内全覆盖。依托省内重点粮食物流园区和产业集聚区,全面推进应急低温成品粮库、信息管理系统、联运转运等设施建设,打造主要城市“2小时加工供应圈”,保证主要城市2小时内粮油加工产品供应。依托省内粮食主产区,强化纵向沿海线路、沿京杭运河线路、沿连申线内河线路粮食物流通道能力,重点推进苏中、苏北产粮大县基地建设,打造主要城市“3小时粮源保障圈”,保证应急情况下3小时内省内粮源供应。
强化区域协同的粮食保障格局。深化与国内粮食主销区产销合作,建立紧密稳固的粮食产销合作关系。探索建立长三角粮食产销一体化合作机制,共同建设粮食保供基地,提高长三角区域内协同应对突发事件能力。打通粮食供应“主动脉”,优化粮食批发市场规模和布局,推动南京、苏州、无锡等粮食主销区建设高水平的成品粮批发市场,强化动态储备功能;推动兴化等产地粮食批发市场建设,强化粮食集散功能。充分发挥国家粮食电子交易平台的作用,推进现货市场与网上市场协作联动,推动江苏粮油商品交易市场等粮食电子交易平台建设。加强与郑州、大连等期货交易所合作,引导骨干企业参与国家粮食电子交易平台交收库和期货交割库建设。
拓展多元互补的国际粮食保障渠道。充分利用“两个市场、两种资源”,积极开拓国际市场,优化国际粮食来源和品种结构,构建多边多元、稳定可靠的粮食进口渠道。适量进口优质大米、小麦,满足口粮市场消费升级需求;拓宽大豆、玉米等非口粮品种进口渠道,满足生产加工需求,增强供应链韧性,提升抗风险能力。依托境外合作园区、生产加工基地,打造国际粮食合作平台,在更高层次参与国际粮食贸易和产业合作。
强化军粮供应保障能力建设。坚持军民融合发展,加大军粮供应网点整合力度,完善军粮统筹采购机制。紧贴部队需求,拓宽经营范围,丰富供应品种,坚持主副并进、以副补主、量质并重,进一步提升军粮供应保障能力。进一步提高军粮配送体系组织化程度,实现全天候全时段全区域精准配送,保障军粮供应及时、高效与安全。打造优质军粮供应品牌。
(三)增强粮食收储调控能力。
稳步推进粮食收储制度改革。严格落实稻谷、小麦最低收购价政策,发挥政策性收购“守底线、稳预期”作用,切实保护农民利益和种粮积极性,防止农民“卖粮难”。加强政策性收购和市场化收购协同联动,推动产销区建立紧密的利益联结机制,适时完善粮食购销补贴机制。创新粮食收购方式,鼓励粮食贸易、储备、加工企业等多元市场主体入市,引导粮食企业与种粮大户、家庭农场、农民合作社等新型粮食经营主体对接,形成主体多元、渠道多样、优粮优价、竞争有序的市场化收购新格局。完善粮食收购共同担保基金制度,探索建立新型全产业链信用贷款等融资支持机制,稳步推进粮食收购资金来源多元化。
建立健全粮食储备体系。进一步巩固充实地方粮食储备,发挥好吞吐调节作用。完善粮食储备管理体制机制,合理确定并动态调整政府粮食储备规模,按照适度集中、规模存储、优胜劣汰原则调整承储库点布局,优化储备品种结构,确保地方储备粮油计划足额到位。健全政府储备与企业储备功能互补、协同高效机制,推行承储企业政策性储备职能与经营性职能分离。建立规模以上粮食加工企业社会责任储备,有效增加社会储粮规模。完善央地储备联动机制,适时做好政策性粮源投放和政府储备吞吐轮换等工作,增强调控合力和协同效应,实现常储常新,保证储备粮质量。积极争取扩大国家政策性粮食在苏承储规模。
建立健全粮情监测预警机制。加快建立健全覆盖省、市、县三级的粮食市场监测预警体系,准确把握粮食供求和市场动态,及时研判粮食市场运行趋势,做到风险早发现、早预警、早处置。优化省级粮食市场价格监测点,适时调整完善监测品种和监测指标,建立健全市、县粮食市场监测预警网络,多渠道获取全省粮食“产购储加销”各环节数据,实现数据资源互通共享。建立健全粮食市场信息发布机制,促进粮食流通和市场稳定,引导粮食生产和消费。
四、建设高效能粮食仓储物流体系
统筹考虑粮食生产、流通和消费以及粮食安全产业带发展需要,优化粮食物流空间布局,着力推进仓储物流集约化、绿色储粮生态化、设施设备现代化、仓储管理精准化,增强仓储物流运作能力,提升仓储物流服务产业能力。
(一)构建完善粮食物流网络。
强化粮食物流通道能力。针对不同区域特点补齐设施短板,强化功能升级,加强通道衔接,增强东陇海线、淮河出海线、沿长江、沿海、沿京杭运河线、沿连申内河线“三横三纵”粮食物流通道能力。加强徐州(新沂、沛县)、连云港等粮食物流节点建设,推动东陇海线通道铁路粮食物流干线运输组织模式向班列化方式转变,提高新亚欧大陆桥铁路运输、铁海联运和国际粮食物流通行能力。加强南京、泰州、苏州、南通等散粮仓储与物流设施建设,重点提升沿长江通道粮食接卸、江海联运、分拨集散能力,提高服务长江经济带的粮食多式联运效率。加强淮安、宿迁等物流节点集散能力,提升沿淮河出海线内河散粮运输和成品粮集装箱运输功能。加快连云港、盐城(大丰港)、南通(通州湾)等港口铁路支线建设,提升沿海通道粮食专用码头、专业散粮设施、多式联运转运设施、通用集装箱装卸设施功能。加强扬州、常州、无锡等散粮仓储与物流节点建设,提升沿京杭运河线通道粮食接卸、水水中转和分拨集散能力。加强连云港、盐城、南通等多式联运物流节点与粮食产区对接,提升沿连申内河线铁水联运、河海联运等功能,发展铁水散粮运输和成品粮集装箱运输。
推进粮食物流枢纽建设。重点推进苏州、盐城、泰州、连云港等国家级粮食物流枢纽建设。强化粮食物流枢纽集疏运和集聚辐射能力,引导分散资源集聚发展。完善铁路集疏港、集装箱装卸、内河转运等多式联运基础设施,发挥铁路和港口在跨省粮食运输中的主导作用,大力发展多式联运、不断完善粮食集疏运体系。推进粮食物流枢纽与粮食物流节点、粮食收储、加工企业无缝对接,实现多层级物流网络线路优化和信息共享。统筹枢纽与产业协同发展,发挥物流枢纽产业链供应链的组织功能,推动现代物流与粮食产业集聚协同发展,提升粮食物流枢纽一体化运营组织能力。
加快粮食物流节点建设。充分利用区域资源禀赋、区位交通优势、粮食产业基础等条件,重点建设35个集粮油收储、物流贸易、电子商务、精深加工、科技研发、应急保障功能于一体的现代化粮食产业园区,争创国家粮食现代物流产业示范园区。推动粮食物流产业园扩大服务领域,积极推进面向服务城市群的米面油、肉蛋奶等综合供给型产业园区发展。整合优化存量设施,完善港口集疏运、公水、铁水分拨、现代化粮食仓储、散粮接发、集装箱接卸和联运转运设施,推广集装单元化和散粮装卸新技术,提高粮食码头的接发效率。加快信息技术在园区的应用,建设粮食物流园区公共信息平台,促进各环节的无缝化对接,提高区域整体物流效率。
(二)提升粮食仓储物流设施水平。
优化调整仓储设施结构。围绕结构调整、功能提升、布局优化,按照“淘汰一批、整合一批、提升一批、新建一批”的要求,推进仓储设施建设。继续完善县区“中心库+骨干库+收纳库”基本架构,加大对“小散旧”粮食仓储设施有序整合力度,通过新建、迁建、重建,逐步淘汰仓容1万吨以下库点,推进仓容2.5万-5万吨之间承担片区收储功能的骨干库建设,升级建设仓容5万吨以上中心库,鼓励建设浅圆仓和立筒仓。优化粮食产后服务中心清理、干燥、收储、加工、销售等服务功能,引导分等分仓储存和精细化管理,切实提高专业化、社会化产后服务能力。
加快发展绿色储粮。加快绿色仓房建设,加大新型建筑技术和建筑材料应用,优化现代粮仓仓型设计,推进开展“仓顶阳光工程”。全面配备物理和生物杀虫防霉、气调储粮、粮情测控、智能通风、节能低碳烘干等绿色智能储粮技术,加强水、气、熏蒸药剂污染防治;加快粮面平仓机器人、节能型成品粮低温系统集成、散粮智能检测系统、集装单元化运输及装卸等技术的研发、应用与推广。
推进仓储管理现代化。以建设“安全粮库、智慧粮库、绿色粮库、美丽粮库”为引领,突出党建治库、业务立库、人才兴库,推进粮食仓储管理规范化、精准化、智能化。细化仓储物流管理目标,加强收购储存、运输中转、销售配送等各环节管理。进一步提升仓储作业自动化、物流设施标准化和智能化水平,实现管理规范、数据共享、监督有效。
(三)增强粮食仓储物流服务能力。
优化粮食物流运营组织模式。大力推广散粮、成品粮集装化物流方式,提升跨区域的粮食物流组织能力。创新多式联运模式、优化运输组织方式,拓展物流协同协作能力,开发常态化、稳定化、品牌化的水水、公水联运等“一站式”粮食多式联运服务产品。通过设施共建、产权共有、利益共赢等方式,鼓励企业根据物流需求变化合理配置仓储、运力等资源,建立物流枢纽共享业务模式。引导物流枢纽对接国家物流网络和全球供应链体系,推进中欧班列和跨境电商发展。强化物流节点社会化服务功能,发展集中仓储、共同配送、仓配一体等物流新模式。推进粮食流通过程中信息编码等基础类、质量控制等服务类、托盘等装备类的标准统一和衔接。
提升粮食物流供应链服务能力。提升粮食物流企业的供应链组织管理能力,发挥物流在供应链管理上的关键作用,依托粮食龙头企业、物流企业等,推进物流枢杻、物流节点与粮食收购、仓储、加工、批发、配送等环节无缝对接。加快构建从生产基地到居民餐桌的绿色粮食供应链体系,强化加工配送、安全检测、溯源查询等功能建设,推进粮食仓储物流企业与粮食龙头企业、中心厨房、批发市场和配送中心协同联动。依托粮食交易平台、粮油电商平台、粮油批发市场等,完善粮油配送服务功能,构建直达社区、村镇的配送网络。
五、发展高质量现代粮食产业体系
发挥江苏粮食生产大省、消费大省和流通大省优势,壮大粮机制造、油脂加工、传统加工等粮食优势产业集群,提高粮食产购储加销一体化水平,延伸粮食产业链,提升价值链、打造供应链,发挥龙头企业带动引领作用,培育一批具有国际竞争力的粮食产业主体。
(一)壮大优势粮食产业集群。
打造世界级粮机制造产业基地。依托江苏制造大省、科技大省及粮食机械产业发达等优势,加快打造世界级粮机装备制造基地。强化基础研发与技术革新能力,开发符合粮食产业发展需求和未来发展方向的新工艺、新功能,加快研发多样化粮油适度加工全程机械化成套设备,推进集智能决策、精准作业、除尘降噪等功能于一体的新型粮油机械装备生产体系建设;加快推动粮油机械装备制造行业信息化数据服务系统、行业试验检测、产品数字化设计等标准体系建设,提升行业技术标准引领能力。进一步培育壮大扬州、苏州、无锡、常州、镇江等粮油加工、仓储烘干和饲料养殖机械产业集群。加快实施“走出去”战略,加大南美、非洲、欧洲、东南亚等国际市场的开拓力度,推进优势企业积极拓展粮机技术输出服务外包和装备制造供货总承包等业务。集聚优势资源,打造集粮机研发设计、生产制造、检验检测、质量追溯、总体解决方案于一体的世界级粮机装备制造基地。
培强千亿级油脂加工产业集群。坚持国企、民企、外企类油脂加工“三驾马车”齐头并进,推进油脂加工产业转型升级,引导产业进一步做大规模,提高市场份额,培育一批拥有知名品牌与核心竞争力的大型油脂加工企业。促进多油并举,强化品质保证。进一步提升新型健康食用油压榨工艺,做精做强一般传统食用油。适应油脂产品市场消费升级需求,推进高品质油脂、多样化功能性油脂和特色小品种油产品的开发。加大技术改造力度,加快淘汰落后油脂加工产能。依托大丰港、南通港等沿海重要港口及长江沿线内河码头,培育壮大苏州、泰州、南通、镇江、盐城等油脂加工产业集群。
做大做强传统粮食加工产业。延展粮食加工产业链条,丰富粮食加工产业业态,推动“粮食加工”向“食品生产”延伸。以“水韵苏米”建设为核心,整合优化加工产能,健全优质稻米加工标准体系,延展稻米加工副产物综合化利用,提升加工环节稻谷减损水平,推动稻米加工业提档升级。加快小麦加工业转型发展,推进小麦加工业向“专用”“营养”方向转变,促进多功能面粉加工工艺改进,加大小麦加工副产物综合利用强度,积极开发具备广阔市场前景的高附加值产品。持续提高饲料加工业运行质量,进一步优化饲料产品结构,完善饲料加工业体系。
(二)提升粮食产业链竞争力。
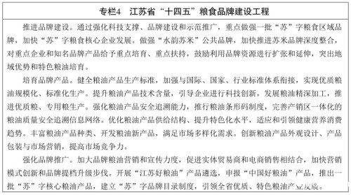
全面促进“五优联动”。促进“优粮优产”,积极创建全国好粮油示范县,加强优质粮食核心生产基地和核心品种建设,全省粮食优质化率提高30%以上;促进“优粮优购”,提升粮食质量安全检验监测水平,引导收购环节强化质量导向;促进“优粮优储”,建设高标准粮仓,引导分等分仓储存和精细化管理;促进“优粮优加”,扩大优质产能,引导粮食深加工向高附加值领域延伸,鼓励对粮油加工副产物综合循环利用;促进“优粮优销”,以“水韵苏米”为引领,着力增品种、提品质、创品牌,发挥龙头骨干企业主渠道作用,畅通优质粮油市场供应“最后一公里”。
深入推动“三链协同”。延伸粮食产业链,统筹推进建链、补链、强链,打通产业链堵点,强化全链条经营模式培育、标准体系建设、质量安全管理、流通能力提升、数字化赋能和监测预警,推动粮食产业由各环节分散经营向一体化发展转变,构建从“田间”到“餐桌”的全产业链。稳定粮食供应链,围绕优化布局、调整结构、提升功能,统筹粮食供应“点线面”布局。支持省内大型粮油企业积极拓展海外生产基地,建设“海外粮仓”,完善物流、营销和综合服务网络,构建高效便捷、稳定可靠的优质粮食供应网络。对我省对外依存度高的大豆、玉米等,积极拓宽进口渠道,推动来源多元化。提升粮食价值链,调优产能产品结构,打造江苏特色粮油品牌,发展专用粉、全麦粉和专用米、糙米等新型营养健康食品,扶持发展高附加值、高科技含量的粮食产业,推动粮食产业从价值链低端向中高端跃升。
创新粮食产业业态模式。加快发展一批专业性粮食电商平台、跨境粮油产品电商平台、保税展示交易和进口直销(分销)平台,推进“网上粮店”、快递、互联网金融、移动支付等新业态进入粮食流通体系。瞄准国际市场,积极发展绿色全谷物、有机食品出口贸易。推广“中央厨房+物流终端”“中央厨房+快餐门店”“健康数据+营养配餐+私人订制”“电商平台+配送网络+种植基地”等新型业态。加强粮食一二三产业融合发展。挖掘京杭运河漕粮等文化资源,发展“粮食+文化+旅游”产业和工业观光、体验式消费等粮食文创新业态新模式,延展涉粮文化产品产业链。壮大“稻虾共生”等种养模式,发展农业观光、农耕体验。
(三)培育壮大粮食产业主体。
培育具有国际竞争力的江苏大粮商。加快培育一批全球化布局、国际化贸易、具有品牌竞争力和供应链组织能力的江苏大粮商。推进大型粮商布局海外网络,提升对关键供应链环节掌控能力和产业链协同能力,确保国际粮食供给渠道与物流通道的稳定、畅通与安全。加强央地企业合作,引导企业兼并重组,健全现代企业制度,增强企业发展活力,推动国有资本和国有企业做大做优做强。积极稳妥推进混合所有制改革,推进粮食企业开展跨区域、跨行业、跨所有制深度合作,促进资产、资本向优势企业集中。支持粮食行业领军企业在江苏深耕发展,全面提升江苏粮食企业品牌影响力、创新引领力、市场带动力。
发展一批粮食“专精特新”企业。围绕发展粮食全产业链,引导粮食企业“做精主业、打造特色”,培育粮食流通“小巨人”。推进企业瞄准行业关键环节、关键领域,开展核心技术研发、工艺升级、产品迭代、模式创新,在细分市场形成专业化、精细化、特色化的领先优势。深入推进县级国有粮食企业改革,复制推广“县级购销公司+分公司+基层库点”模式,提高规模经营能力和经济实力。借力外资企业优势产能、资本品牌、技术标准和管理经验,助推行业发展壮大,为江苏粮食产业发展增添有生力量。
培育一批粮食新型载体平台。提升粮食物流产业园服务能级,打造一批集仓储物流、多式联运、物流贸易、精深加工、科技研发、应急保障功能于一体的现代化粮食物流产业园区。推进粮油批发市场现代化转型,打造一批集电子商务、现货交易、期货交割、粮食物流、价格形成、信息发布、金融结算、质检监测于一体的综合性粮油交易平台。积极培育种粮大户、家庭农场、农民合作社、农业产业化龙头企业等新型粮食生产经营主体。推进建立集粮食种植、收购、加工、仓储、物流、贸易等为一体的高质量粮食产业大联盟。鼓励龙头企业通过兼并、重组、参股、联合等方式,促进要素流动和资源整合,与不同经营规模农户、农民合作社、家庭农场等结成利益共同体,打造农业产业化联合体,开展品牌共建共享、打造品牌联盟。
六、建立高标准物资储备体系
突出实物与产能、平时与应急、政府与社会相结合,提升物资储备效能,健全物资储备运行机制,进一步优化布局、调整结构、补齐短板,加快构建规模适度、布局合理、职责清晰、运行规范、监管有效、保障有力的物资储备体系。
(一)建立科学合理物资储备。
科学确定物资储备品种目录及规模。按照规模适度、应急够用、保障有力、节约支出的原则,建立通用物资储备品类名录,健全专用物资储备目录,并动态更新调整。坚持底线思维,根据市场运行的周期性变化,保持合理社会库存总量,持续优化大中城市、灾害频发地区的储备布局结构。依据保障群众正常生活、应对市场波动、有效稳定市场预期,合理确定猪肉、棉花、食盐、食糖等调节性重要商品储备规模。依据应对多类情景突发事件、保障目标人群生活需求,确定通用救灾物资储备规模。参照我省历史最大规模突发事件“峰值需求”,依据日常消耗量和保障天数,合理确定专用物资储备规模。依据突发公共卫生事件日均医用物资消耗上限,按照不少于1个月的用量,以人员安全防护、紧急医疗救治为重点,合理确定公共卫生物资储备规模。
提升物资储备设施水平。新建或改扩建一批技术先进、经济高效、绿色环保、平急结合的省、市、县三级物资储备库。多灾易灾和人口较多的市县,应按上限标准确定储备库建设规模,并根据实际适当增加储备库点。制定江苏物资储备库建设标准,按照启动自然灾害救助应急预案Ⅱ级响应需求,推进物资储备库规模达标建设,其中,省级建筑面积10000平方米以上,市级建筑面积5000平方米以上,县级建筑面积1000平方米以上。充分利用好全社会仓储资源,加快物资储备设施标准化、信息化、智能化改造。
(二)构建多元互补储备格局。
落实政府实物储备。加快构建以省级储备为支撑、市级储备为依托、县级储备为基础的地方政府物资储备体系。省级储备立足于“防大汛、救大灾、抢大险”及应对各类重大自然灾害、重大公共卫生突发事件,加强省级统筹、归口管理。市、县级储备立足于承担辖区内和周边地区应急保障任务,以所辖地区自然灾害救助预案Ⅱ级响应启动条件,严格落实储备总量,其中市级储备至少满足1个县(市、区)应急保障需要,县级储备至少满足2个乡镇(街道)应急保障需要。
逐步提升协议储备。对市场化程度较高、技术发展快、更新周期短,非重大急需的物资实施协议储备,逐步扩大协议储备范围,有序提升协议储备占比。推广合同储备,政府相关部门与企业签订的代储协议,明确双方权利义务,承储企业按照数量控制、总量平衡的原则进行动态储备,确保发生紧急情况时按合同要求及时足额供应代储物资。巩固产能储备,发挥我省产业优势,充分衔接实物储备和平时生产能力、急时战时转产能力以及动员潜力,预置适度的生产能力冗余备份,促进形成产业备份系统,增强应急转产能力。提升技术储备,推动应急产业强链补链延链,依托重点应急产业园和专业机构,重点开发专业化应急产品,打造一批具备全球竞争力的应急产业链。
倡导鼓励社会储备。鼓励社会组织参与公共安全、优势产业发展、重大民生需求等重点领域物资储备。推动建立企业社会责任储备,支持企业建立商业储备。发挥国有企业的带动示范作用,鼓励民营企业积极参与,探索构建专业性较强、更新迭代快的产业链中间环节产品社会责任储备。鼓励以家庭为单位进行必要的家庭应急物资储备。
(三)健全协同高效储备机制。
健全储备协调机制。构建全省分工负责、职责清晰、协同联动的物资储备协调机制,推进建立各级物资储备联席会议制度,规范物资储备品类确定、物权归属、调用流程。落实各级政府物资储备体系建设主体责任,省级粮食和物资储备部门组织实施全省战略物资、调节性重要商品和通用性救灾物资的收储、轮换和日常管理,相关责任单位落实其他调节性重要商品和专业性应急物资储备。
健全区域协同机制。按照“资源共享、优势互补、协同联动、共同应对”原则,探索建立长三角物资储备应急保障协同机制。探索建立长三角区域应急物资储备目录,梳理完善和动态更新区域应急储备物资“需求清单”和“供给清单”。建立健全应对突发事件储备物资共建、共享、共保机制,强化对区域内储备物资应急保障工作的协调,形成区域协同保障合力。开展物资储备管理和应急保障合作专项研究、经验交流,加强工作衔接,提高区域应急物资储备协同保障水平。
完善储备管理制度。加强物资储备地方性法规制度建设,不断完善日常管理制度和应急预案。建立健全高效规范、集中统一的收储、轮换和地方储备分级动用机制,根据区域安全状况、宏观调控需要和突发事件等级等,规范政府引导企业释放商业储备相关措施。严格实行政企、政资、政事、事企分开和管办分离,确保政策性职能和经营性职能分开。推进政府购买服务,引入竞争机制,通过合同、委托等方式向社会购买。建立完善物资储备统计制度。强化储备监督机制,对储备物资的储存、配送进行监控,做到事前事中事后全程可追溯、可控制。强化各级地方政府对地方储备、社会责任储备的属地监管责任。
七、构建高效率应急保障体系
建立健全应急物资采购供应体系,构建完善应急物流网络,加强应急保障基础设施建设,健全粮食和物资储备应急保障指挥协调机制,加快构建集中管理、统一调拨、采储结合、安全可控、节约高效的粮食和物资应急保障体系。
(一)完善应急物资保供体系。
强化应急物资采购供应能力。加快构建多主体参与、多渠道采供、多节点支撑的应急物资采购供应体系,提升粮食和应急物资不间断保障能力,确保供应充足、质量良好、价格稳定。进一步扩大应急供应网点覆盖范围,重点地区、人口密集地区要依托连锁超市、粮食批发市场和电商平台,推进批发市场、物流配送与终端零售互联互通和有机衔接。建立成品粮应急储备,确保南京、苏州、无锡等重点销区城市达到15天的市场供应量。拓展应急物资筹集渠道,积极引导社会慈善捐赠,充分发挥我省缔结的友好城市、驻外机构和企业、省属外贸企业和跨境电商平台等作用,积极拓展利用国际应急物资保障资源。加快建设省级应急物资储备管理云平台,实现应急物资信息共享、业务协同,对应急抢险、救援、救灾物资实行集中管理、统一调拨、统一配送。
建立应急保供企业名单。制定完善相关应急保障企业管理办法,围绕粮食、重要物资、医疗卫生等应急保障需要,遴选确定一批产购储加销全供应链各环节的重点企业,签订协议,明确责任,实施动态管理。健全应急物资统一采购调配制度,规范应急征用、采购、调配、供应各环节管理。引导国有企业、大型民营企业通过新设专用和通用生产线、改造已有生产线、保留闲置生产线等方式建立必要的产能备份,增强应急转产能力。在南京、苏州、泰州、连云港等地重点培育建设一批应急物资生产基地,进一步强化产能区域协同保障能力。
健全现代应急物流体系。建立完善应急物流网络,提高复杂条件下应急运输快速响应能力和协同保障能力。依托国家级和省级示范物流园区等,推进应急物流基地和应急物流转运场站建设。提高应急物流技术装备水平,发展快速通达、转运装卸和“无接触”技术装备。整合全省应急运力,构建全程“一站式”、全省无盲点、城配一体化的全省运力一张网,保障紧急情况下粮食和应急物资快速通行。
(二)提升应急设施综合保障能力。
整合优化应急物资保障设施。选择现有地方粮油储备单位、成品粮油批发市场、骨干应急加工企业、粮食购销企业、军粮供应网点及应急储备设施等进行改造,增加应急功能、赋予相应的职责,配套信息化设施和现代化作业装备,推动仓储设施多功能融合发展。整合优化存量应急设施,建设一批成品粮低温储备库和应急物资储备库。
建设应急物资保障一体化网络。加快研究制定我省应急保障中心布局和标准。按照“自然灾害发生12小时之内,受灾群众基本生活得到初步救助”的基本要求,通过与综合性储备基地、大型粮食企业、粮食物流园区、军粮综合应急保障基地、区域应急配送中心共建等多种模式,构筑城乡应急保障一体化网络。在重点城市推进集指挥调度、应急储备、高效物流等功能为一体的省级应急保障基地建设。分级建设应急保障中心,强化县域应急物资保供能力,提升应急成品粮油和物资筹措、储备与调度、运输与配送等功能。
(三)健全应急物资协同保障机制。
建立省级应急指挥协调机制。建立省级部门协同、平急结合、响应快速的应急指挥协调机制,明确工作职能、指挥程序、主要任务等,探索建立扁平化、可视化、移动化、智能化的应急指挥模式,提高应急监测预警、指挥决策、救援实战、社会动员等能力。制定应急保障制度,建立完善预案动态调整机制,加强预案管理。加强应急队伍建设,加快形成一支熟悉业务、善于管理、能够应对各种突发事件的应急保障队伍,提升专业化处置水平。
强化分级响应联动协作。加强分级管理、逐级保障、层级响应,统筹运用应急粮油和物资储备、信息、物流资源,做到“小灾域内自救,大灾区域共救”,提升应急联动联保效能。严格落实应急预案,适时组织应急演练,创新演练模式,提升突发事件应急保障能力。建立长三角省际应急保障协作机制,推进省际间资源统筹、协同联动。
八、构筑高能级创新支撑体系
突出创新引领,强化科技和人才支撑,加强粮食产业技术创新和粮机装备研发,推进粮食和物资储备科技创新平台建设,提升粮食流通和物资储备数字化水平,进一步增强粮食流通和物资储备发展新动能。
(一)强化科技创新。
垒筑科技创新高地。发挥江苏科教、产业、创新资源集聚优势,依托高校、科研院所、重点企业,深化产学研协同攻关,提高行业科技创新组织水平。依托优质粮源基地、龙头企业,积极培育新型科技创新载体,推动粮食产业技术创新中心、物资储备研究中心建设。加强粮油加工、装备制造、物资储备行业的科技创新平台建设,建设长三角粮食大数据实验室,争取国家重大粮食科技创新项目和成果在江苏落地,搭建全国一流的粮食流通和物资储备科技创新平台。引导粮食加工与粮机装备制造领域龙头企业建立海外研发基地,提高域外知识产权运营能力和创新资源配置能力。
加强关键核心技术攻坚突破。推进基础研究和跨学科研究,力争形成一批具有自主知识产权的原创性标志性技术成果。聚焦粮油加工等优势产业,加强粮油营养健康基础研究和应用技术研发,推进粮油适度加工和精深加工技术创新。围绕粮食仓储领域科学储粮需求,重点攻关安全、智能、精细储粮技术,支持科研机构和企业研发推广绿色仓储技术。引导粮机产业向产品智造和全过程服务方向发展,支持省内粮油机械装备制造企业提高节能环保以及机械化、自动化和智能化核心技术水平,推动粮食烘干、色选、清理、输送等各类设备升级换代。推进粮食真菌毒素、重金属污染和农药残留等检测技术研究,推广粮食收购环节快速自动采集和质量检测设备。
促进粮食科技成果转化和应用。强化企业创新主体地位,构建众创空间、创新孵化器,加快粮食科技成果转化,加速新技术、新工艺、新材料、新产品的推广应用。创建粮食科创园,推动涉粮科研院校科研成果入园转化,持续高水平服务行业科技发展。推进建设稻米、小麦、大豆、玉米加工产业科技成果研发基地、粮油新产品及相关标准制定和发布基地建设,推动科技成果产业化。完善行业特色科技服务支撑,发展技术扩散、科技评估、知识产权等科技中介服务,促进创新主体协同互动、创新要素顺畅对接、创新资源高效配置和科技成果加速转化。
(二)加快“数字粮储”建设。
提升“智慧苏粮”水平。围绕数字江苏建设,实施“上云用数赋智”行动,推动粮食行业数字化转型升级。推进粮食数字基础设施建设,加快粮食物流产业园数字化改造,提升上下游产业链协同水平以及行业企业间协同能力。推进“数字粮库”建设,加快储备粮管理业务规范化和数据标准化,提升仓储作业自动化和智能化,突出数量、质量和安全管理,提升数据采集、存储、传输、共享等信息化应用水平。建设地方储备粮动态监管平台,整合资源、打通数据、贯通运用,实现储备粮“业务全知道、现场能看到”,形成储备粮监管全覆盖。
实现物资储备管理数字化。建设省级应急物资储备管理云平台,推进全省储备物资收储、保管、调度、发放、运输等全过程网络化指挥,实现全省各级、各系统储备物资信息共享、业务协同和互联互通。开展物资储备库信息化建设,综合运用信息技术在物资储备科学决策方面的嵌入性和支撑性,将物资出入库、储存保管、调运配送等数据通过统一的系统进行管理,实现物资管理的数量精准化、监测实时化、仓储监管智能化和日常管理可视化,构建覆盖全省的物资储备管理一体化信息系统。
促进大数据创新应用。推动数据、视频及关键信息对接电子政务云,统一建设规划、统一技术标准、统一管理平台,推动涉粮政务数据与社会数据深度融合与开放共享。鼓励云计算、大数据、人工智能、物联网、移动互联、区块链等先进信息技术应用,加强信息维护、数据归集和应用创新,在安全预警、应急指挥、应急物流等方面促进粮食和物资储备信息化融合发展。升级“满意苏粮”APP等,拓宽服务范围,创新服务方式,提高公共服务能力。加快智慧物流发展,利用北斗等技术实现物流在线跟踪等信息互通共享,构建智能应急物流配送网络。
(三)强化人才支撑。
搭建人才培养平台。发挥科教资源优势,深入推进院校省地共建,鼓励科研院所紧贴行业发展需求,加快粮食相关学科建设。依托粮食物流产业园、知名企业和科研院所,搭建由院校、科研机构、行业协会和企业共同参与、共建共享的省级粮食流通和物资储备行业人才培养平台,推进建设一批干部教育培训基地、继续教育基地、高技能人才培训基地。
加快专业人才培育。大力实施“人才兴粮兴储”,打造党政人才、经营管理人才、专业技术人才和高技能人才等四支人才队伍。加快培养科创型应用型人才,完善技能拔尖人才选拔培养机制。建设“粮食和物资储备专家库”,鼓励行业内各层次人才参选国家级领军人才、青年拔尖人才、技能拔尖人才。鼓励建设“专家工作室”,支持优秀青年科技人才牵头承担科研任务,集聚、激励、扶持一批专业技术精、创新能力强的团队。深化职业教育培训,加强基层一线企业管理、仓储保管、应急保障、质量检验、现代物流、市场营销、信息技术等专业技术人才和实用型人才的培养,拓宽优秀人才脱颖而出的渠道,培育造就“粮工巧匠”。大力宣扬先进典型事迹,弘扬劳模精神、工匠精神,推动行业人才队伍建设向更高水平迈进。
九、打造高水平监管治理体系
全面夯实粮食安全责任,落实粮食安全责任制考核,健全完善粮食和物资储备法制体系,着重加快制度建设、提升星空游戏和监管能力、强化质量监测、推进节粮减损,形成紧密相连、相互协调的治理体系。
(一)夯实粮食安全责任。
全面落实粮食安全党政同责。坚持以我为主、立足国内、确保产能、适度进口、科技支撑的粮食安全战略,党委统一领导、政府具体负责,共同扛稳保障区域粮食安全、维护国家粮食安全的政治责任。强化粮食安全省长责任制,明确粮食安全重点工作责任清单,层层分解目标任务,夯实粮食安全基础,形成齐抓共管工作合力。充分发挥我省主产区粮食生产优势,稳定产销平衡区粮食生产,保证主销区粮食产能和粮源供给;强化粮食产购储加销统筹布局、整体推进,确保粮食产业链供应链稳定安全。
加强粮食安全责任制考核。把粮食安全责任制落实情况纳入地方党政领导班子和领导干部政绩考核体系,健全粮食安全责任制考核工作机制,跟踪督办落实粮食安全重大部署、重点工作情况。围绕粮食生产、收购、流通、储备、加工、销售、消费等环节,进一步健全完善粮食安全责任制考核体系。综合利用考核、奖励、惩戒等措施,强化结果应用,确保粮食安全责任落到实处。
(二)加强粮食和物资储备法制建设。
完善法规制度体系。深入贯彻落实《粮食流通管理条例》等粮食法规制度,推进《江苏省粮食流通条例》《江苏省地方政府储备粮管理办法》等落地落实。进一步修订完善《江苏省地方政府储备粮食质量安全管理办法》《江苏省省级政府储备粮轮换管理办法》《江苏省省级政府储备食用油管理办法》等。加快推进出台我省粮食安全地方性法规。围绕建立健全我省物资储备管理等,推进出台《江苏省省级储备物资管理办法》,加快修订完善相关配套制度。
建立健全标准规范。强化国家标准、行业标准和地方标准规范指导粮食流通和物资储备行业发展,推动与国际国内行业标准对接。按照强制性标准守底线、推荐性标准保基本、企业标准强质量的要求,加快实现规范性、制度性标准全覆盖。依托行业协会、科研院所、粮食物流产业园、行业龙头企业等,推进在粮食物流、物资储备、节粮减损、粮食机械、应急保供等优势领域率先形成一批引领行业发展的地方标准、团体标准和企业标准。科学制订完善地方特色粮油产品质量分等分级和评价方法标准,鼓励粮油企业执行更高技术要求的产品标准。
(三)依法管粮管储。
健全行业监管机制。建立健全以“双随机、一公开”监管为基本手段、以重点监管为补充、以信用监管为基础的监管机制,创新“信用+”“互联网+”等监管方式。探索分级分类监管,采取专项检查、交叉检查、随机抽查等多方式精准监管。探索建立跨部门、跨区域执法督查联动响应和协同机制。建立粮食和物资储备库存动态监管系统,实现业务在线实时监管和违规自动报警。加强粮食收购、储备管理、质量安全、政策性粮食销售出库等重点领域、重要环节的监督检查。完善覆盖全省的粮食流通和物资储备信用体系,建立健全激励守信和惩戒失信评价机制。充分发挥12325监管热线作用,严肃查处涉粮涉储案件。完善监督检查行政执法程序,规范各级粮食流通和物资储备部门行政执法行为。
加强粮食质量安全监测。建立与国家监测网络相衔接,省、市、县三级各有侧重、相互补充、有机衔接、上下联动的粮食质量安全监测体系,将社会力量纳入粮食检验监测体系。完善粮食质量安全追溯体系,建立粮食质量安全监测数据库,严防严管严控粮食质量安全风险。严格执行收购、储存粮食质量和食品安全指标检验监测制度,强化新收粮食和库存粮食质量风险监测。完善粮食质量安全监测信息通报制度和质量安全监测风险排查处置机制。加强全省粮食质量监测机构建设与运行管理,健全区域粮食质量安全风险监测网络。推动建立长三角粮食质量安全检验监测协调机制,实现信息共享互认。
强化粮储安全生产。坚守安全生产红线,严格按照“党政同责、一岗双责、齐抓共管、失职追责”“管行业必须管安全,管业务必须管安全,管生产经营必须管安全”要求,层层压实企业主体责任、行业监管责任和地方属地管理责任,确保粮食和物资储备安全生产责任落到实处。加强对辖区内粮食流通和物资储备全流程安全生产的监管与指导,提高行业安全生产水平。建立健全企业安全风险分级管控和隐患排查治理双重预防机制,强化粮食作业、物资储备、储粮储物化学药品、防汛消防等关键环节安全管理。严格落实安全生产检查和事故报告制度,强化安全生产执法力度。
(四)推进节粮减损。
营造爱粮节粮氛围。利用世界粮食日、粮食科技活动周和粮食安全宣传周等,广泛开展爱粮节粮、反对浪费等宣传教育,推进“节约一粒粮”教育实践活动,在全社会树立起“粮食安全,人人有责”意识,形成爱粮节粮新风尚。探索建立爱粮节粮教育和社会实践基地。倡导健康消费、光盘行动,引导文明用餐、节俭消费、抵制餐饮浪费。
推进重点环节节粮减损。加强粮食生产、储存、运输、加工等重点环节的损失治理。发挥好粮食产后服务中心作用,着力提高粮食清理烘干能力,推动净粮入仓、颗粒归仓。推广运用粮食仓储新技术、新工艺、新装备,推动集约储粮新模式。发展新型粮食运输装备,提升粮食运输现代化和装卸智能化水平。引导支持企业适度加工,推广高效低耗新技术,提高成品粮出品率和原粮利用率,提高粮油加工副产品综合利用率。
十、保障措施
(一)坚持党的全面领导。
坚持党把方向、谋大局、定政策、促改革的要求,全面贯彻落实习近平新时代中国特色社会主义思想和习近平总书记对江苏工作的重要指示精神,增强“四个意识”、坚定“四个自信”、做到“两个维护”,把党的领导贯穿“十四五”粮食流通和物资储备规划组织实施各领域全过程,为建设粮食安全和物资储备安全保障体系提供坚强的政治保证。充分发挥各级党组织和党员的作用,进一步增强凝聚力和执行力,建立完善上下贯通、执行有力的组织体系,确保党中央决策部署和省委工作要求落到实处。
(二)加大政策支持。
加大财税政策支持。建立稳定的财政资金投入机制,统筹用好中央和省级专项资金,支持粮食产业经济发展。提高财政资金使用效益,通过政府债券资金、政府投资基金等形式加大对粮食流通和物资储备项目的支持力度,强化粮油储备和物资储备资金保障。加大对粮食新技术投资力度,落实企业研发费用税前加计扣除政策,符合条件的粮食购销企业,依法享受增值税、房产税、城镇土地使用税、印花税等税收优惠政策。对符合国家及省政策规定的粮食初加工企业执行农业生产用电价格政策。完善粮食安全保障体制机制,强化组织和人员保障,将相关行政管理部门依法履职必需的经费和装备足额纳入本级财政预算。
加大用地政策支持。支持粮食流通和物资储备发展用地参照农村一二三产业融合发展用地政策。加大粮食物流基础设施、粮食产业发展等重点项目用地支持。支持国有粮食企业依法依规将划拨用地变更为出让用地。
加大金融支持力度。发挥农业政策性银行作用,加强与商业银行和各类金融机构的多层次合作,支持优质粮食工程重点示范企业信贷需求。支持各地政策性融资担保机构适当放宽粮油企业担保条件,扩大有效担保物范围。鼓励符合条件的粮食企业通过发行债券和上市等方式进行融资。鼓励金融机构加大对粮油企业信贷的支持力度,提升信贷额度,给予利率优惠。鼓励社会资本参与粮食流通和物资储备基础设施建设运营。鼓励社会资本设立粮食产业发展基金。
(三)加强责任落实。
建立健全分工明确、职责清晰的工作机制,加强统筹协调,形成工作合力。省发展改革委、省粮食和储备局会同省有关部门加强行业综合协调和调控,细化各职能部门任务分工,协调解决规划实施中存在的问题,确保规划落地见效。各市县人民政府要制定本地区推进粮食流通和物资储备高质量发展的规划、实施意见或方案。发挥省粮食安全省长责任制考核联席会议办公室牵头协调作用,建立规划实施评估机制、监督考核机制,健全动态监测、中期评估和总结评估全过程评估体系,强化对规划实施情况跟踪分析,确保关键节点任务完成,保障规划高效推进。将规划实施情况纳入粮食安全责任制考核,组织开展规划实施年度监测分析、中期评估和总结评估。强化考核结果运用,对工作推进有力、发展成效明显的予以表彰,并在项目资金安排上优先考虑。加强宣传引导,营造规划实施的良好舆论环境。
相关文件解读://www.abmok.com/art/2021/9/18/art_314_10219467.html













